Acesso Rápido
Acesse o GOVBR
FalaBR
Ouvidoria IFAM
CONIF
Funcionalidades do Sistema
Telefone
Telefone: (92) 3306-0003
WhatsApp
+55 (92) 8234-1159
E-mail
ouvidoria@ifam.edu.br
Alto contraste
Alto contraste
Instituto Federal do Amazonas
Ministério da Educação
Texto da pesquisa
Ministério da Educação
Instituição
A instituição
Departamentos
Processo Seletivo
Cursos
Calendário Acadêmico
Sistemas
Alunos
Professores
Biblioteca
Acesso a Informação
Institucional
Estrutura Organizacional
Agenda do Diretor
Portarias
Ordem de Serviço
Licitações e Contratos
Serviço de Informação ao Cidadão
Transparência Pública
Portal do Servidor
Servidores
Página inicial
Lei de Acesso a Informação
Estrutura Organizacional
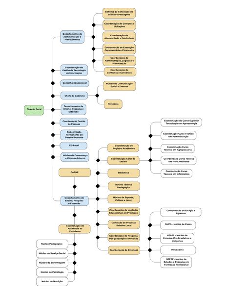
Estrutura Organizacional
Organograma
Este navegador não suporta a exibição de PDFs através de iframe.
Baixar PDF